用seq2seq模型做机器翻译
Seq2Seq(Sequence to Sequence)用于处理序列到序列的任务。Seq2Seq
模型的核心思想是将一个序列转换成另一个序列。它由两个主要组件组成:编码器(Encoder)和解码器(Decoder)。
比如针对中文-英文机器翻译的问题,在训练时: -
中文序列作为编码器的输入,编码器最后一个时间点的隐藏层作为解码器的隐藏层的初始化。
- 使用教师强制(Teacher
Forcing),即解码器生成输出序列时,真实的目标序列(教师提供的答案)被用作解码器的输入,而不是使用模型自身生成的先前符号。
在预测过程中,模型则根据先前生成的符号来预测下一个符号。这时,解码器的输入是模型自身生成的符号,而不再依赖于真实的目标序列。
seq2seq相当于是有两个接受不同输入的模型合并的模型。由于这里处理的是序列到序列的问题,所以在训练时有两个序列作为输入,分别输入编码器与解码器。编码器顾名思义是将中文序列给抽象成一个张量数据,然后将这个张量输入给解码器。解码器拿到编码中文序列和英文序列后开始优化自身的参数。
而在做预测时,解码器的输入就只有bos(开始)符号,在持续生成到eos(结束)符号时停止。
模型评估标准
BLEU(Bilingual Evaluation Understudy)是一种用于评估机器生成文本质量的指标,特别是在机器翻译的背景下。用于评估机器生成的翻译与一个或多个参考翻译之间的相似性。
BLEU分数的范围是0到1,其中1表示机器生成文本与参考翻译完全匹配。较高的BLEU分数通常表示更好的性能,但需要注意的是,BLEU有其局限性,不总是与人类对翻译质量的判断完全一致。它不能捕捉流畅度、语法或语义含义等方面,有时可能偏向过于字面的翻译。
n-gram表示文本中连续的n个项。其中,n是使用的n-gram级别。通常情况下,BLEU计算中使用1-gram到4-gram。 \[BLEU=exp(min(0,1-\frac{len_{label}}{len_{pred}}))\prod_{n=1}^k{p_n^{1/2^n}}\]
- \(p_n\)是预测中所有n-gram的精度。 \[p_n=\frac{预测序列中n-gram在标签序列中匹配的次数}{预测序列中n-gram的总数}\] 例如,标签序列为A B C D E F,预测序列为A B B C D中
- \(p_1=4/5\),即预测序列1-gram为A B B C D,A有匹配,第一个B有匹配,第二个B没有匹配,C有匹配,D有匹配。
- \(p_2=3/4\),即预测序列2-gram为AB BB BC CD,AB有匹配,BB没有匹配,BC有匹配,CD有匹配
- \(p_3=1/3\)
- \(p_4=0\)
展开来看BLEU: - \(exp(min(0,1-\frac{len_{label}}{len_{pred}}))\)当预测序列的长度小于标签序列的长度时:这个值为1,这里是为了惩罚过短的预测。
- \(\prod_{n=1}^k{p_n^{1/2^n}}\)一般k取4。当n=4时次数靠近于0,是为了长匹配有高权重。
这样一个惩罚过短的预测,一个给长匹配有高权重。
损失函数
使用带mask的CrossEntropyLoss,mask相当于在原始张量上盖上一层掩膜,从而屏蔽或选择一些特定元素。
代码实现
import 1
2
3
4
5import torch
from torch import nn
from d2l import torch as d2l
import pandas as pd
from torch.utils.data import DataLoader1
2
3
4
5
6
7
8
9
10
11
12
13
14
15
16
17
18
19
20
21
22
23
24
25
26
27
28
29
30
31
32
33
34
35
36
37
38
39
40
41
42
43
44
45
46
47
48
49
50
51
52
53
54
55
56
57
58
59
60
61
62
63
64class EncoderDecoder(nn.Module):
def __init__(self, encoder, decoder) -> None:
super().__init__()
self.encoder = encoder
self.decoder = decoder
self.enc_state = None
self.dec_state = None
def forward(self, X, X_valid_len, Y, Y_valid_len):
enc_output, enc_state = self.encoder(X, X_valid_len)
dec_output, dec_state = self.decoder(Y, enc_state, Y_valid_len)
self.enc_state = enc_state
self.dec_state = dec_state
return dec_output
class Seq2seqEncoder(nn.Module):
def __init__(self, vocab_size, embed_size, num_hiddens, num_layers) -> None:
super().__init__()
self.embedding = nn.Embedding(vocab_size, embed_size)
self.rnn = nn.GRU(embed_size, num_hiddens, num_layers)
def forward(self, x: torch.Tensor, *args):
x = self.embedding(x)
x = x.permute(1,0,2)
# seq2seq的encoder的state是不需要保持之前的结构
output, state = self.rnn(x)
return output, state
class Seq2seqDecoder(nn.Module):
def __init__(self, vocab_size, embed_size, num_hiddens, num_layers) -> None:
super().__init__()
self.embedding = nn.Embedding(vocab_size, embed_size)
self.rnn = nn.GRU(embed_size+num_hiddens, num_hiddens, num_layers)
self.linear = nn.Linear(num_hiddens, vocab_size)
def forward(self, x:torch.Tensor, state:torch.Tensor, *args):
# input x shape (batch_size, num_steps, embed_size)
# input state shape (num_layers, batch_size, num_hiddens), only need last layer.so (batch_size, num_hiddens)
x = self.embedding(x).permute(1,0,2) # x shape (num_steps, batch_size, vocab_size)
context = state[-1].repeat(x.shape[0],1,1) # context shape (num_steps, batch_size, num_hiddens)
x = torch.cat((x,context), dim=2)
output, state = self.rnn(x, state)
output = self.linear(output).permute(1,0,2)
return output, state
def sequence_mask(X, valid_len, value=0):
# X shape: batch_size * sequence_size
batch_size, maxlen = X.size(0), X.size(1)
mask = torch.arange((maxlen), dtype=torch.float32, device=X.device).repeat(batch_size, 1)
valid_len = valid_len.reshape(-1, 1)
mask = mask < valid_len
X[~mask] = value
return X
class MaskedSoftmaxCELoss(nn.CrossEntropyLoss):
def forward(self, pred, label, valid_len):
weights = torch.ones_like(label)
weights = sequence_mask(weights, valid_len)
self.reduction='none'
unweighted_loss = super(MaskedSoftmaxCELoss, self).forward(pred.permute(0, 2, 1), label)
weighted_loss = (unweighted_loss * weights).mean(dim=1)
return weighted_loss1
2
3
4
5
6
7
8
9
10
11
12
13
14
15
16
17
18
19
20
21
22
23
24
25
26
27
28
29
30
31
32
33
34
35
36
37
38
39def tokens(path):
eng = []
chin = []
with open(path, 'r', encoding='utf-8') as f:
txt = f.read()
for i,line in enumerate(txt.split('\n')):
line = line.split('\t')
line[0] = ''.join([' '+word if word in set(',.!?') else word for word in line[0].lower()])
line[0] = line[0].split(' ')
line[1] = list(line[1].replace(' ', ''))
eng.append(line[0])
chin.append(line[1])
return chin, eng
def vocab_fn(tokens):
seqs = []
for seq in tokens:
seqs += seq
return d2l.Vocab(seqs, min_freq=2, reserved_tokens=['<pad>', '<bos>', '<eos>'])
class Eng2chinSet(object):
def __init__(self, chin_vocab, eng_vocab, chin2engs, seq_size) -> None:
self.chin_vocab, self.eng_vocab, self.seq_size = chin_vocab, eng_vocab, seq_size
self.data = pd.DataFrame(chin2engs).T
def corp_seq(self, seq, seq_size, vocab):
n = len(seq)
if n>= seq_size:
return seq[:seq_size-1]+[vocab['<eos>']], seq_size
else:
pads = [vocab['<pad>'] for _ in range(seq_size-n-1)]
return seq + [vocab['<eos>']] +pads, n+1
def __getitem__(self, idx):
chin_seq, eng_seq = self.data.iloc[idx, :]
chin_seq, chin_valid_len= self.corp_seq(self.chin_vocab[chin_seq], self.seq_size[0], self.chin_vocab)
eng_seq, eng_valid_len= self.corp_seq(self.eng_vocab[eng_seq], self.seq_size[1], self.eng_vocab)
chin_seq, chin_valid_len, eng_seq, eng_valid_len = [torch.tensor(x) for x in [chin_seq, chin_valid_len, eng_seq, eng_valid_len]]
return chin_seq, chin_valid_len, eng_seq, eng_valid_len
def __len__(self):
return self.data.shape[0]
train 1
2
3
4
5
6
7
8
9
10
11
12
13
14
15
16
17
18
19
20
21
22
23
24
25
26
27
28
29
30
31
32
33
34
35
36path = '/kaggle/input/english2chinese-simple-dataset/eng-chi.txt'
chin, eng = tokens(path)
chin_vocab, eng_vocab = vocab_fn(chin), vocab_fn(eng)
dataset = Eng2chinSet(chin_vocab, eng_vocab, (chin, eng), (20,15))
epochs, lr = 100, 0.005
batch_size = 1280
train_iter = DataLoader(dataset, batch_size=batch_size, num_workers=4)
encoder = Seq2seqEncoder(len(dataset.chin_vocab), 128, 256, 2)
decoder = Seq2seqDecoder(len(dataset.eng_vocab), 128, 256, 2)
net = EncoderDecoder(encoder, decoder)
loss_fn = MaskedSoftmaxCELoss()
optimizer = torch.optim.Adam(net.parameters(), lr=lr)
device = torch.device('cuda')
net = net.to(device)
for e in range(epochs):
epoch_loss = []
for i, batch in enumerate(train_iter):
X, X_valid_len, Y, Y_valid_len = [x.to(device) for x in batch]
bos = torch.tensor([dataset.eng_vocab['<bos>']] * Y.shape[0],device=device).reshape(-1, 1)
dec_input = torch.cat([bos, Y[:, :-1]], 1)
y_hat = net(X, X_valid_len, dec_input, Y_valid_len)
optimizer.zero_grad()
loss = loss_fn(y_hat, Y, Y_valid_len).sum()
epoch_loss.append(loss.item() / batch_size)
loss.backward()
optimizer.step()
if i%100 ==0:
print(f'epoch:{e}\tbatch:{i}\tloss:{loss.item() / batch_size}')
epoch_loss = torch.tensor(epoch_loss).mean()
print('loss: ', epoch_loss.item())
torch.save(net, 'chin2eng_batchsize1280.pt')1
2
3
4
5
6
7
8
9
10
11
12
13
14
15
16
17def predict_seq2seq(net, chin_sentence, chin_vocab, eng_vocab, num_steps,device):
chin_tokens = chin_vocab[list(chin_sentence.replace(' ', ''))]
chin_tokens, chin_valid_len = dataset.corp_seq(chin_tokens, 20, chin_vocab)
enc_X = torch.unsqueeze(torch.tensor(chin_tokens, dtype=torch.long, device=device), dim=0)
_, dec_state = net.encoder(enc_X, chin_valid_len)
dec_X = torch.unsqueeze(torch.tensor([eng_vocab['<bos>']], dtype=torch.long, device=device), dim=0)
output_seq = []
for _ in range(num_steps):
Y, dec_state = net.decoder(dec_X, dec_state)
dec_X = Y.argmax(dim=2)
pred = dec_X.squeeze(dim=0).type(torch.int32).item()
if pred == eng_vocab['<eos>']:
break
output_seq.append(pred)
return ' '.join(eng_vocab.to_tokens(output_seq))
predict_seq2seq(net, '今天早上吃的什么?', dataset.chin_vocab, dataset.eng_vocab, 50, device)
# 输出:what happened this morning lunch .
注意力机制的一个例子
考虑下面这个回归问题:给定的成对的“输入-输出”数据集\({(x_1,y_1),...,(x_n,y_n)}\),如何学习f来预测任意新输入x的输出\(\hat y=f(x)\)?
在attention的算法中,将 - 新输入x看为query - 数据集中的输入\(x_1,x_2,...,x_n\)看为key -
数据集中的输出\(y_1,y_2,...,y_n\)看为value
然后分别对比x与\(x_1,x_2,...,x_n\)的相似度,得到注意力分数\(a_1(x,x_1),...,a_n(x,x_n)\),从而得到\(f(x)=\sum_{i=1}^na_i(x,x_i)y_i\)
在这里使用Nadaraya-Watson核回归来计算注意力分数。 \[a_i(x,x_i)=\sum_{i=1}^n\frac{K(x-x_i)}{\sum_{j=1}^nK(x-x_j)}\]
其中K是核,在这里选择高斯核函数。 \[K(u) =
\frac{1}{\sqrt{2\pi}} \exp\left(-\frac{u^2}{2}\right)\] 综上
\[f(x)=\sum_{i=1}^nsoftmax(-\frac12(x-x_i)^2)y_i\]
## 实现 1
2
3
4
5
6
7
8
9
10
11
12
13
14
15
16
17
18
19
20
21
22
23
24import matplotlib.pyplot as plt
plt.rcParams['font.sans-serif'] = ['SimHei'] # 使用中文字体(例如宋体)
plt.rcParams['axes.unicode_minus'] = False # 解决负号显示问题
def f(x):
return 2*torch.sin(x) + x**0.8
def net(input, x_train, y_train):
scores = []
output = []
for x in input:
score = torch.softmax(-0.5*(x-x_train)**2, dim=0)
y_hat = torch.matmul(score, y_train)
output.append(y_hat)
scores.append(score)
return torch.stack(output, dim=0), torch.stack(scores, dim=1)
x_train,_ = torch.sort(torch.rand(100)*10)
y_train = f(x_train)
y_hat, scores = net(x_train, x_train, y_train)
y_hat, y_train
plt.plot(x_train, y_train, label='真实值')
plt.plot(x_train, y_hat, label='预测值')
plt.legend()
1
2
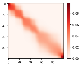
3plt.figure(figsize=(4,3))
heatmap = plt.imshow(scores, cmap='Reds')
plt.colorbar(heatmap)
真正的注意力机制(Attention)
将query记为q,key记为k,value记为v。现在\(q\in R^q, k\in R^k, v\in
R^v\),k、v是成对出现\({(k_1,v_1),(k_2,v_2),...,(k_n,v_n)}\).
上面的例子中计算注意力分数的函数是一个提前设计好的函数,没有需要学习的参数.从效果上看拟合效果一般.下面引入新的计算注意力分数的算法:
1.Additive Attention:
\(a(q,k_i)=W_v^Ttanh(W_kk_i+W_qq)\)
其中\(W_k\in R^{h\times k}, W_q\in R^{h\times
q}, W_v\in R^h\),故需要学习的参数为\(W_k,W_q,W_v\)
从设计上看Additive
Attention就是三个Linear层做运算的结果.
2.Dot-Product Attention:
如果q与k的向量维度相同,那么可以
\(a(q,k_i)=\langle q,k_i\rangle/\sqrt
d\)
是做内积来计算,d是向量q的维度,在这里也没有需要学习的参数.
self-attention设计思想
Self-attention(自注意力机制)是一种在深度学习模型中用于捕捉序列内部关系的重要机制。Self-attention主要用于处理序列数据,Self-attention的优势在于它能够捕捉序列中任意两个位置之间的关系,而不受到距离的限制。这使得模型能够更好地理解长序列的依赖关系。
Hung-yi
Lee:【機器學習2021】自注意力機制 (Self-attention) (下)
对于一个输入序列\(X=(a^1, a^2, a^3,
a^4)\),self-attention从序列本身抽取出query,key,value. \[
query=W^qX=W^q(a^1,a^2,a^3,a^4) \\\\
key=W^kX=W^k(a^1,a^2,a^3,a^4) \\\\
value=W^vX=W^v(a^1,a^2,a^3,a^4) \\\\
\] 再使用Dot-Product来计算注意力分数(attention
scores).如下图所示:
- \((b^1, b^2, b^3,
b^4)\)是self-attention层的输出。
从矩阵乘法看
\[ Q=W^qX=W^q(a^1,a^2,a^3,a^4) \\ K=W^kX=W^k(a^1,a^2,a^3,a^4) \\ V=W^vX=W^v(a^1,a^2,a^3,a^4) \\ \alpha_{11},\alpha_{12},\alpha_{13},\alpha_{14} = (q^1,k^1),(q^2,k^2),(q^3,k^3),(q^4,k^4)其中(,)表示向量内积 \\\\ 令A= \begin{bmatrix} \alpha_{11} & \alpha_{21} & \alpha_{31} & \alpha_{41} \\ \alpha_{12} & \alpha_{22} & \alpha_{32} & \alpha_{42} \\ \alpha_{13} & \alpha_{23} & \alpha_{33} & \alpha_{43} \\ \alpha_{14} & \alpha_{24} & \alpha_{34} & \alpha_{44} \\ \end{bmatrix} =K^TQ=(k^1,k^2,k^3,k^4)^T(q^1,q^2,q^3,q^4) \\ \hat{A} = Softmax(A/\sqrt d) \\ B = V\hat{A} = (v^1,v^2,v^3,v^4)\hat{A} \] 综上 \[B = V\sigma(K^TQ/\sqrt d)\] 其中\(\sigma\)是Softmax